인공지능 MCP (Model Context Protocol) 란? AI USB‑C로 열리는 자율 에이전트 기업 데이터 통합 혁신
“AI USB‑C”라 불리는 MCP(Model Context Protocol)
1. MCP란 무엇인가?
MCP는 "대규모 언어 모델이 외부 데이터와 시스템을 더 효과적으로 활용할 수 있도록 설계된 일종의 연결 프로토콜"입니다.

올해 4월 17일, Axios는 “소프트웨어를 관통하는 새로운 만능 커넥터”라며 **Model Context Protocol(MCP)**을 집중 조명했다. MCP는 Anthropic이 주도해 2024년 11월 오픈소스로 공개한 세션 기반 표준으로, 대형언어모델(LLM)과 데이터·툴·애플리케이션을 양방향으로 안전하게 연결한다. 기존 REST API와 달리 ▶ 지속 세션 유지, ▶ 권한(capability) 협상, ▶ 단일 JSON‑RPC 2.0 메시지 체계를 특징으로 한다.
2. MCP 활용성 ① — 자율 에이전트 & RAG 워크플로우 가속
| 요소 | 내용 | 대표 프로젝트 |
| MCP 클라이언트 | LLM이 다양한 MCP 서버를 호출해 ‘툴 체이닝’을 자동화 | 모델컨텍스트 C# SDK — .NET 앱에 원클릭 통합 (github.com) |
| MCP 서버 (웹) | 웹 브라우저를 코드 없이 제어, 스크래핑·폼 입력·테스트 자동화 | Playwright‑MCP Server — 접근성 트리 기반 브라우저 자동화 (github.com) |
| MCP 서버 (검색/RAG) | 검색엔진·벡터DB·문서저장소를 동시에 호출, 근거 문서 링크 포함 응답 | Elastic MCP Server — Elasticsearch 데이터 실시간 검색·분석 (elastic.co) |
효과
- 코드 몇 줄로 ‘AI 작업자(Agent)’ 구성 → 반복 업무·테스트·데이터 수집 자동화
- 세션 기반 RAG로 문맥 지속·출처 추적 강화
3. MCP 활용성 ② — 기업 데이터 보안‑친화형 LLM 통합

AWS는 최근 블로그를 통해 Amazon Bedrock Agents가 MCP 서버를 통해 사내 데이터 레이크·클라우드 지표에 접근하는 예시를 공개했다. 서버를 온‑프레미스에 두면 데이터가 외부로 유출되지 않은 채 모델에게 Context‑Only로 전달되므로, 금융·의료·공공기관에서 요구하는 규제 준수를 도울 수 있다.
또한 Cisco Community 분석에 따르면, MCP는 모든 호출을 JSON 포맷으로 기록해 감사 로그를 남기고, ‘최소 권한(capability)’ 구조로 API Key 노출을 줄여 보안 공격 면적을 최소화한다.
One‑Liner: 내부망에 MCP 서버만 열면 “데이터는 사내, 모델은 클라우드”라는 양립 불가능한 욕구를 동시에 충족한다.
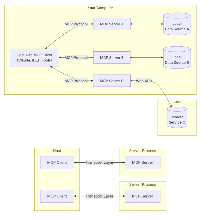
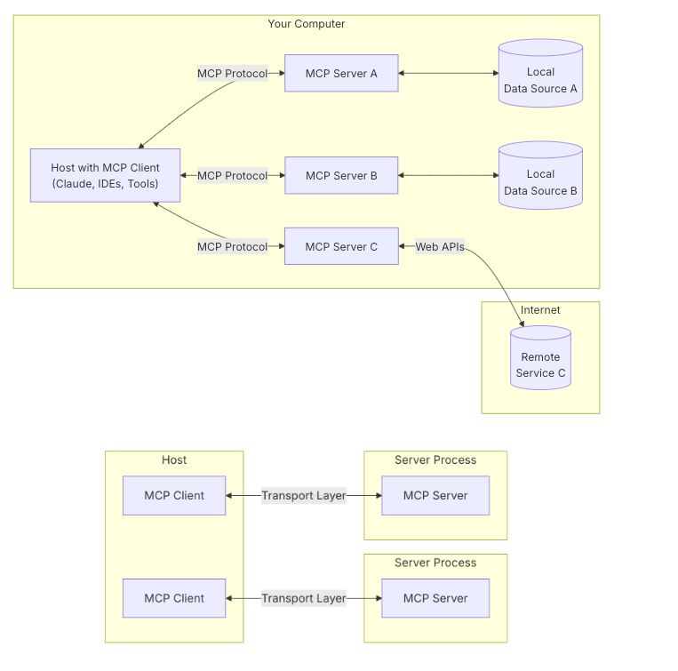
| 구성 요소 | 역할 | 대표 예시 |
| Host | 클라이언트를 생성·관리하고, 여러 서버에서 받은 컨텍스트를 집계해 LLM에 전달 | Claude Desktop, IDE 플러그인 |
| MCP Client | 각 서버와 상태 유지 세션을 맺고 프로토콜 협상·메시지 라우팅·보안 경계 관리를 담당 | fastmcp Client, modelcontext‑csharp Client |
| MCP Server | 특정 리소스·도구·프롬프트를 노출하는 독립 모듈. 로컬 프로세스나 원격 서비스 형태 모두 가능 | Elastic MCP Server, Playwright MCP Server |
동작 단계
- 연결 초기화 — 클라이언트가 서버와 버전·권한·기능을 협상하며 세션 ID를 수립.
- 컨텍스트 교환 — 서버가 메타데이터·리소스 목록을, 클라이언트가 사용자 요청 맥락을 주고받아 LLM에 제공.
- 도구 호출 — LLM이 필요한 작업을 지정하면 호스트→클라이언트→서버 순으로 전달·실행.
- 결과 반환 — 서버가 실행 결과를 돌려주면, 호스트가 LLM 출력에 실시간 반영.
4. 전통적 API 통합 대비, MCP의 차별점
| 구분 | REST/GraphQL | MCP |
| 연결 방식 | 서비스별 엔드포인트 필요 | 단일 세션으로 다중 서버 연결 |
| 상태 유지 | 요청마다 수동 전송 | 세션이 대화 맥락 자동 보존 |
| 권한 관리 | API Key 중앙집중 | Capability 협상(필요 최소 권한) |
| 확장성 | 새 툴마다 코드 수정 | 서버만 추가하면 즉시 사용 |
| 개발 비용 | 커넥터 중복·복잡 | SDK·템플릿 재사용 |
MCP vs REST/GraphQL 심층 비교
- 세션 지속성: REST/GraphQL는 HTTP 요청 단위로 완전한 독립성을 유지하므로 매 호출마다 헤더·파라미터·맥락을 재전송해야 한다. MCP는 JSON‑RPC 세션 ID로 대화 컨텍스트와 토큰 상태를 공유해 네트워크 왕복과 토큰 소비를 줄인다.
- 권한·보안 모델: 전통 API는 하나의 API Key로 다수 엔드포인트에 동일 권한을 부여해 과다 권한 문제가 잦다. MCP는 요청마다 필요한 capability만 교환해 ‘최소 권한 원칙(Principle of Least Privilege)’을 기본값으로 강제한다.
- 확장성과 유지보수: 새로운 서비스를 붙일 때 REST는 라우팅·스키마·SDK를 개별 배포해야 한다. MCP는 단일 서버 선언 파일만 배포하면 모든 지원 클라이언트가 즉시 인식하므로 DevOps 부담이 적다.
- 네트워크 효율: 동일 대화 내 반복 호출 시 REST는 중복 헤더와 페이로드가 매번 전송되지만, MCP는 세션 레이어가 유지돼 전송량을 절감한다.
- 표준화 깊이: REST/GraphQL는 관행 위 중심이라 에러코드·필드명·보안정책이 제각각이다. MCP 사양은 메서드 명세·변환 규칙·TLS 권고를 명문화해 상호운용성을 확보한다.
5. 향후 과제와 전망
- 보안 표준화 — MCP용 OAuth 프로파일·암호화 스펙이 아직 초안 단계.
- 생태계 다양성 — 현재 TypeScript·C# SDK가 주도, Python·Kotlin 포팅 진행 중.
- 상용 마켓플레이스 — 툴·서버를 한눈에 찾을 수 있는 카탈로그 필요.
📝 정리: MCP는 LLM 시대의 ‘USB‑C’로 비유된다. 자율 에이전트 가속화와 기업 데이터 통합이라는 두 축에서 이미 속도를 내고 있으며, 보안·마켓 생태계가 성숙할 2025년 하반기가 변곡점이 될 전망이다.